bat365中文官方网站
学校首页
网站首页
关于办公室
规章制度
外事工作
综合档案
信息公开
首页
>
公共服务
> 2024-2025学年第一学期 校车
2024-2025学年第一学期 校车
时间:2024-08-28 21:24:54 编辑:张颖 预审:刘昊 终审:刘巍 浏览次数:4238
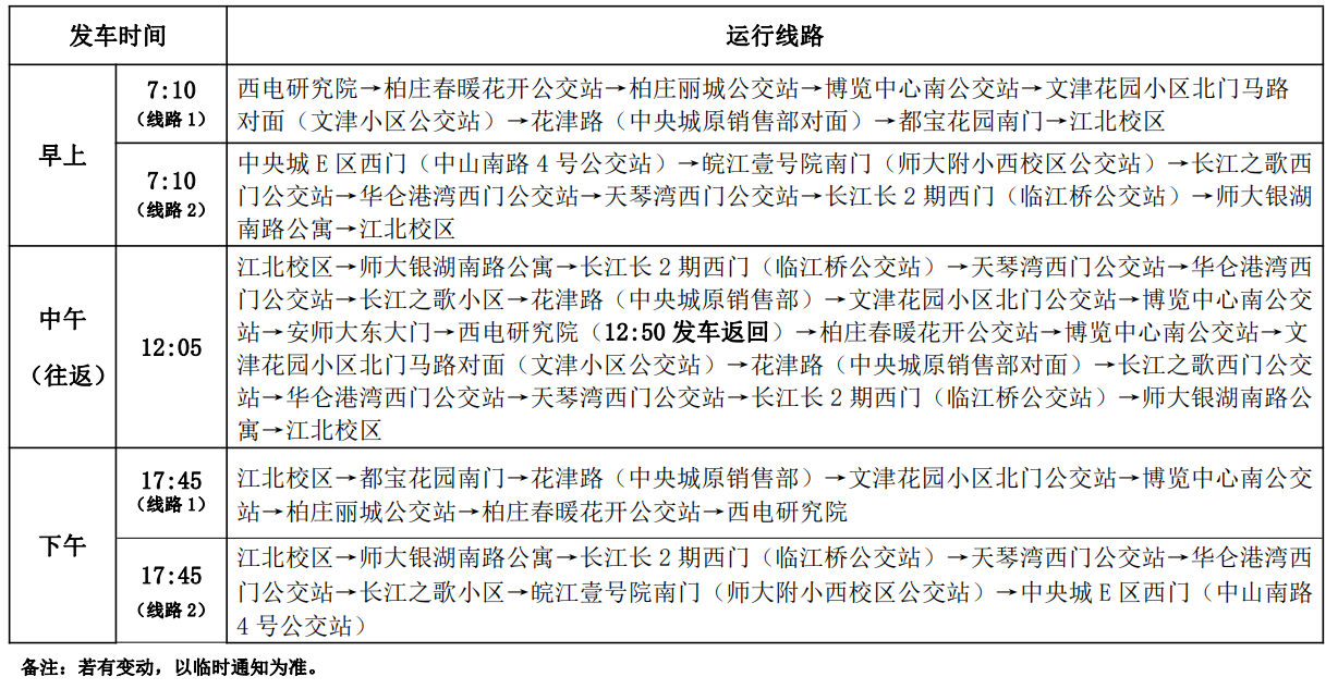
bat365中文官方网站校车运行路线
上一篇:2024-2025学年第一学期校历
下一篇:没有了