bat365中文官方网站
学校首页
网站首页
部门简介
机构设置
规章制度
安全知识
资料下载
首页
>
每周工作安排
> 后保处一周工作安排(2.24-3.2)
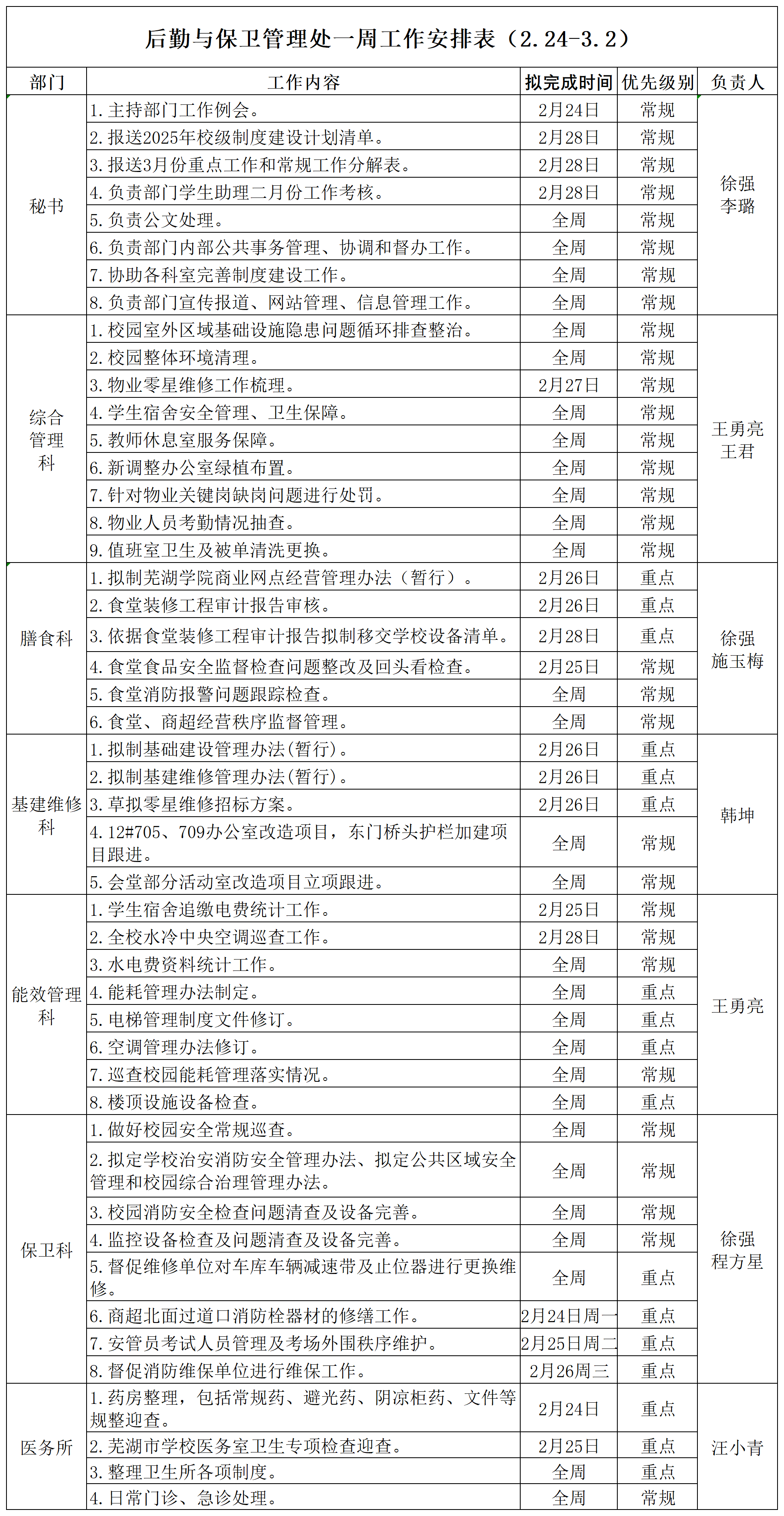
后保处一周工作安排(2.24-3.2)
时间:2025-02-25 09:10:32 编辑:李璐 预审:王君 终审:徐强 浏览次数:822
上一篇:后保处一周工作安排(3.3-3.9)
下一篇:后保处一周工作安排(2.17-2.23)