首页 > 学工动态 > bat365中文官方网站2024年普通高校专升本招生方案
bat365中文官方网站2024年普通高校专升本招生方案
时间:2024-02-02 16:20:03  编辑:胡一鸣  预审:张利  终审:章敬峰   浏览次数:10734

各位普通专升本考生:

为方便考生复习迎考,根据安徽省教育厅有关文件精神,现将bat365官网2024年普通高校专升本招生方案公布如下。

一、招生专业与计划

image.png

注:1.以上招生计划包含免试退役士兵专项、非免试退役士兵专项、建档立卡考生专项、三等功以上鼓励政策退役士兵和技能大赛鼓励政策考生。

2.最终招生专业、招生计划以上级主管部门批准为准。

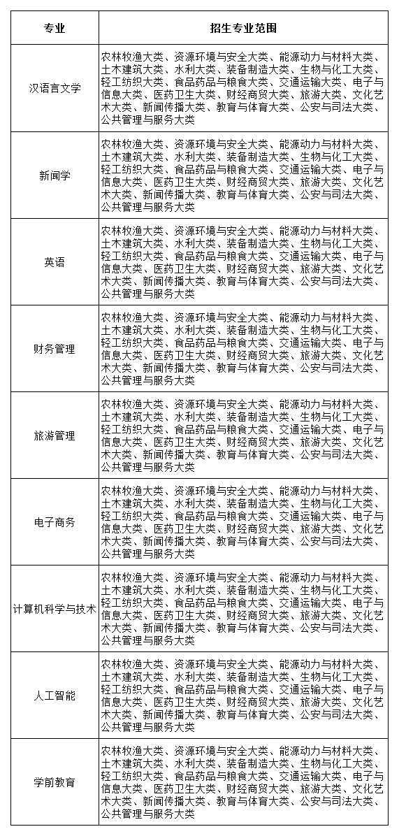
二、招生专业范围

工作簿1_Sheet2(1).png

注:1.专业大类分类标准参照教育部高等职业教育专业目录(2021年)执行。

2. 最终招生专业范围以上级主管部门批准为准。

三、招生专业考试科目

image.png

:公共课考试大纲以安徽省教育招生考试院公布为准,各专业课考试大纲见附件。

本次公布的为bat365官网2024年普通高校专升本拟招生方案,最终确定的招生专业、计划、范围、考试科目等内容,以bat365官网经省教育厅审核后发布的2024年普通高校专升本招生章程为准。

bat365中文官方网站招生办公室

202422